소스파일(PCB, 아두이노코드, 3D모델파일)을 상업적 이용을 금하며, 모든 권리는 뉴틀킴에서부터 나옵니다.
안녕하세요. 뉴틀킴입니다.
이번에 만든 키보드의 이름은 "The Tiniest Keyboard" 입니다. 번역 그대로 가장 작은 키보드 입니다.
PCB 설계 및 제작해서 기계식 키보드를 만들었습니다. 하지만 1Key 라는점..😅
차근차근 키 배열을 늘려가며 풀배열 키보드로 발전시키는 것이 목표입니다.
이 키보드는 아래 특징들이 있습니다.
1. 키보드 안에 마이크로 칩에 "⌘ + Shift +3 " 코드를 넣었기에 스위치를 누르면 전체 스크린샷을 찍는 기능이 있습니다.

2. 키링을 달 수 있도록 고리가 있습니다. 갖고 다니면서 PC에 연결하여 기믹 안에 저장되어있는 매크로를 실행할 수 있습니다.

3. 공개되어 있는 모델파일을 다운받아 3D프린터로 출력가능하여 다양한 질감, 색상으로 만들 수 있고 시중에 나와있는 키캡과 호환 가능하여 어느정도 커스터마이징이 됩니다.

제작방법
준비물
- 3D 모델파일 다운 : https://makerworld.com/en/models/631018#profileId-555920
- 아두이노 소스코드 (스크린샷기능) : https://drive.google.com/file/d/1TWF0MtVFeCl1RUND-97F-i5cSQMwGiNI/view?usp=sharing
- PCB 제작 파일 : (1)GerberFiles (2)BOM Files (3)PickAndPlace Files
- PCB 주문 제작 : https://jlcpcb.com/kr?from=newtle_kim1
상단에 PCB제작파일인 거버파일이 있습니다. 거버파일만 있으면 PCB제작을 맡길 수 있고, SMT서비스(부품납땜) 까지 이용하려면 BOM파일과 PickAndPlace 파일도 다운받아야 합니다.


다음은 PCB기판 3D데이터를 Export하고 그것을 기준으로 하우징과 키캡 3D모델링을 진행했고, 여러 검토 수정을 거쳐 3D프린터로 출력하였습니다.




아두이노 프로그래밍
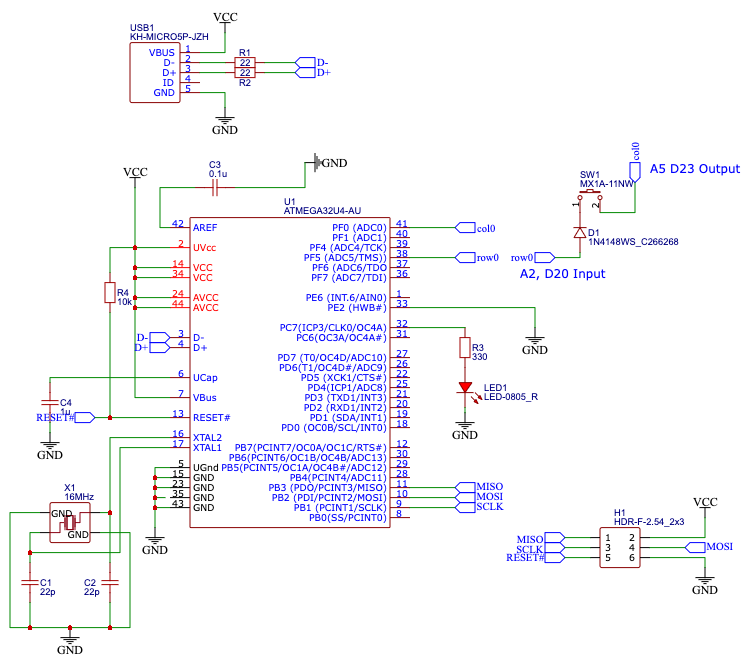
먼저 커스텀 PCB에 빌트인되어 있는 ATmega32U4에 Arduino Micro Bootloader를 업로드하여, 아두이노로 만들었습니다. 스위치를 누르면 COMMAND + SHIFT + 3 펑션이 실행되어 전체화면 스크린샷을 찍는 코딩을 칩안에 업로드 하였습니다.
Atmega32U4에는 USB가 내장되어 있어 마이크로 USB부품을 설치하면 ISP없이 프로그래밍 가능합니다. 하지만 아두이노 부트로더는 반드시 구워야 하는 과정이 있습니다.

완성
완성된 사진입니다. 자세한 제작 내용은 유튜브에 제작영상에 담아놓았습니다. 3D모델링 파일, 아두이노코딩, PCB제작파일도 상단에 공유해 드렸으니, 관심있으신분은 만들어보시기 바랍니다.😄 앗, 또한 키링으로만 사용 가능합니다.👍



제작 디테일 영상과정은 아래 영상 확인해주세요.
긴 글 읽어주셔서 감사합니다~
감사합니다.
'키보드 DIY 프로젝트' 카테고리의 다른 글
| 블루투스 42KEY 키보드 (with ESP-WROOM-32 Keyboard, 3D프린팅) (0) | 2025.10.20 |
|---|---|
| (#5) 무선키보드 프로젝트 블루투스 키입력 테스트 (ESP-Bluetooth-Keyboard Library) (0) | 2025.05.07 |
| (#3) 9KEY 키보드 제작 (9Keys + 1Knob) (3) | 2024.10.24 |
| (#2) 3D프린터로 볼륨컨트롤러 DIY (3D프린터,아두이노) (0) | 2024.10.02 |